首页
Home
产品导航
Nav
案例精选
Nav
技术支持
Nav
公司资讯
Nav
关于罗钟
Nav
|
青禾电子
专业的检重秤生产厂家——专注高端品质17年!
稳定·耐用·易用·易维护
0756-6121668
设为首页
|
收藏本站
公司资讯
公司资讯
副标题
技术文章
公司新闻
联系罗钟
电话:0756-6121 668
专线:137 0969 8170
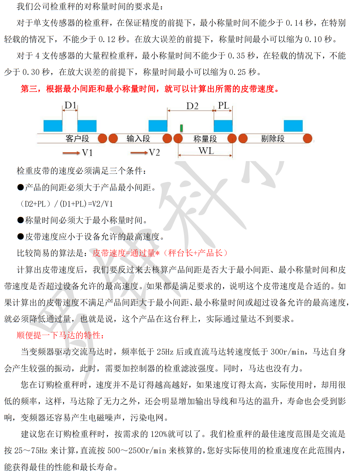
检重秤输送皮带速度设置原理
发表时间:2022-06-11 16:35
附件下载(1):
检重秤速度的设置原理_20220606.pdf
上一篇
检重秤上下限设置原理
下一篇
检重秤的精度定义及影响精度的因素
文章分类:
技术文章
分享到: